色情短视频
学校主页
English
色情短视频
色情短视频概况
色情短视频介绍
现任班子
组织机构
院徽释义
教学科研
教学环境
课程建设
教科研团队
科研平台
实践平台
人才培养
本科生培养
研究生培养
国际学生培养
师资队伍
教授及硕士生导师
系部专任教师
党团工会
党务工作
团学工作
工会工作
学习园地
学生工作
学生活动
学工通告
招生就业
本科生招生
研究生招生
国际学生招生
就业信息
校友风采
国际交流
人才招聘
色情短视频
色情短视频概况
+
色情短视频介绍
现任班子
组织机构
院徽释义
教学科研
+
教学环境
课程建设
教科研团队
科研平台
实践平台
人才培养
+
本科生培养
研究生培养
国际学生培养
师资队伍
+
教授及硕士生导师
系部专任教师
党团工会
+
党务工作
团学工作
工会工作
学习园地
学生工作
+
学生活动
学工通告
招生就业
+
本科生招生
研究生招生
国际学生招生
就业信息
校友风采
国际交流
人才招聘
地址:郑州市高新区莲花街100号
电话:0371-67756165
色情短视频公告
色情短视频公告
当前位置:
色情短视频
>> 正文
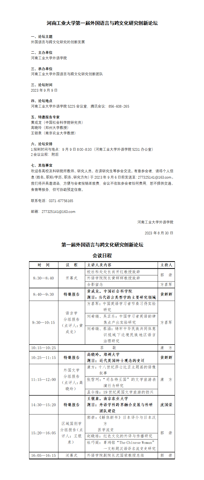
色情短视频 第一届外国语言与跨文化研究创新论坛
时间:2023-09-03 18:54 来源: 浏览次
上一篇:
色情短视频 学术报告预告:跨文化教学与评测研究基地学术报告
下一篇:
色情短视频 2024届优秀本科毕业生免试攻读硕士学位研究生预推荐名单公示